Vágner Vlastimil
Přípravek používám od roku 1999 umožňuje otestovat vstupní a výstupní signály na sériových portech zda jsou správně zapojeny na pinech konektorů v PC.Tester nemůže konkurovat průmyslovým testerům které testují i přenosové rychlosti,pro jednoduché otestování zcela postačuje.Může posloužit i pro vlastní inspiraci při výrobě podobného přípravku.
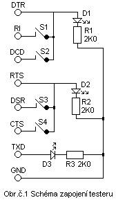
Schéma zapojení přípravku je na obrázku č.1 zapojení je jednoduché rezistory R1 až R3 omezují procházející proud led diodami D1 až D3 a zároveň i proud odebíraný z výstupních signálů testovaného portu na hodnotu 0.006A tím to nejsou výstupní linky zatěžovány velkým proudem.Spínače S1 až S4 spínají výstupy testovaného sériového portu se vstupy testovaného sériového portu a stavy na jednotlivých vstupech vyhodnocuje program.
Program pro testování portů má název testport.exe je odladěn v Turbo Pascalu a jde spustit pod OS DOS,WINDOWS 95/98,WINDOWS 2000 NT,XP pokud jsou tyto OS nainstalovány jako 32-bitové verze zde jde program spustit pouze z příkazové řádky.V případě že počítač nemá HDD a má disketovou mechaniku stačí program nahrát na disketu společně se systémem.
Po
spuštění programu testport.exe navolíme testovaný port volíme stiskem klávesy <
1 > až < 4 > stiskem klávesy 1 volíme port com1,stiskem klávesy 2
volíme com2 atd.,po volbě portu s připojeným přípravkem na kterém musíme mít
vypínače S1 až S4 V POLOZE VYPNUTO se rozsvítí všechny tři led diody a na
monitoru se zobrazí stav vstupních linek RI,DCD,DSR,CTS.Led dioda D1
signalizuje správně zapojený výstup DTR,led dioda D2 signalizuje správně
zapojený výstup RTS,led dioda D3 signalizuje správně zapojený výstup TXD,nyní
stiskneme klávesu ESC led diody signalizující zapnutí výstupních linek
zhasnou.Opět navolíme testovaný port po navolení se již rozsvítí pouze dvě led
diody D1 a D2 signalizující zapnuté výstupní linky DTR a RTS pokud svítí jiná
výstupní linka je nutné ji v konektoru připojit na správný pin.Nyní
přepneme vypínač S1 do polohy zapnuto a znovu stiskneme klávesu kterou volíme
port kde je připojený přípravek na monitoru se u výstupní linky RI změní nápis
z vypnuto na zapnuto,nyní vypneme vypínač S1 a sepneme vypínač S2 znovu
stiskneme klávesu kterou opět navolíme testovaný port na monitoru se změní
nápisy u vstupů RI na vypnuto a DCD zapnuto.Stejně postupujeme i u zbývajících
vstupních linek DSR a CTS pokud jsou přehozeny vodiče mezi řadičem a koncovkou
svítí nám na počítači jiný vstup v případě že je vodič přerušen bude tento
vstup neustále signalizovat vypnuto po otestování stiskneme klávesu ESC a
program ukončíme.

Výstupní/Vstupní signály jsou na devíti pinovém konektoru Cannon pod
čísly :
DTR …..4, RI…9, DCD…1, RTS…7, DSR…6, CTS…8,TXD…3, GND…5,
Výstupní/vstupní signály jsou na dvaceti pěti pinovém konektoru Cannon
pod čísly :
DTR…20, RI…22, DCD…8, RTS…4, DSR…6, CTS…5, TXD…2, GND…7,

Pohled na hotový tester
Publikováno v RADIOPLUS – KTE
Bližší
informace vagnervlastimil@seznam.cz